4096.2014—2015学年度 北京市西城区高二下学期期末考试历史试题

适用年级:高二级 试卷类型:期末考试 适用省份:北京市 试卷年份:2015年 题数:54 浏览数:268

一、单选题

1.

先师 孔子在教育领域的成就有(  )

A.开创私人办学的先河,宣扬 有教无类 B.提出 的思想,著有《论语》
C.整理修订《六经》,保存中国古典文化D.追求礼乐,周游列国,开创了儒家思想

2.

古希腊文明在哲学上的贡献,体现在 探索人的理性 。柏拉图认为构成理性世界的是(  )

A.道B.理C.理念D.物质

3.

以下关于古希腊哲学家亚里士多德的述评,正确的是(  )

A.师从柏拉图,创办阿卡德米学园B.著有《理想国》阐述其社会理想C.提出 有思想力的人是万物的尺度 D.创建了逻辑论证系统 三段论

4.

下列商鞅变法的措施中,限制特权的是(  )

A.宗室非有军功论,不得为属籍 B.燔诗书而明法令 C.耕织致粟帛多者,复其身 D.集小乡邑聚为县

5.

商鞅变法在经济方面的指导思想是(  )

A.农商并重B.重农抑商C.重商主义D.无为而治

6.

商鞅强制推行小家庭政策的主要目的是(  )

A.革新秦国家庭制度B.打击旧贵族势力C.增加政府财政收入D.增殖秦国的人口

7.

“(秦始皇)复李斯官,卒用其计谋……使秦无尺土之封,不立子弟为王、功臣为诸侯,使后无战攻之患。 材料中的 计谋 是指(  )

A.全面推行郡县制B.实行三公九卿制C.继续沿用分封制D.修建驰道、直道

8.

开创了大一统帝国的秦朝仅存约15年的时间。造成秦朝二世而亡的主要原因是(  )

A.武将纂权B.苛法暴政C.外族入侵D.诸侯争霸

9.

史学家钱穆曾评价中国古代某一土地政策: 用意并不在求田亩之绝对均给,只求富者稍有一限度,贫者亦有一最低之水准。 符合此评价的是(  )

A.井田制B.土地私有制C.均田制D.方田均税法

10.

下列体现 汉化风气下南北民族交融 的历史事件是(  )

A.商鞅变法B.孝文帝改革C.唐蕃联盟D.清军入关

11.

读下图,判断发生在下列各地的历史事件,搭配正确的是(  )

A.①西安:秦始皇统一货币度量衡B.②开封:宋神宗任用王安石变法C.③北京:孙中山就任临时大总统D.④上海:康有为创办 万木草堂

12.

从关注民生的角度看,王安石推行方田均税法的目的是(  )

A.加强百姓的户籍管理B.增加政府的财政收入C.减轻农民的赋税负担D.增加农民的劳作时间

13.

王安石制定的 强兵 之法有(  )
①设明法科  ②保马法  ③设军器监  ④将兵法

A.①②③B.①②④C.①③④D.②③④

14.

商鞅变法和王安石变法的相似之处有(  )

A.改革取士之法B.改变土地所有制C.重视农业生产D.限制旧贵族权力

15.

被英国生物学家达尔文誉为 1596年的百科全书 的是(  )

A.《黄帝内经》B.《千金方》C.《本草纲目》D.《四库全书》

16.

以下评价,适合康熙帝的是(  )

A.从谏如流,完善科举制B.巩固统一,维护主权C.缔造统一,创立新制D.述而不作,万世师表

17.

中国历史上,有位皇帝最早修建长城作为防范游牧民族南进的屏障,另一位皇帝却不再维修长城,而与蒙古各部结盟。以上做法分别出自(  )

A.秦始皇 唐太宗B.秦始皇 康熙帝C.孝文帝 唐太宗D.孝文帝 康熙帝

18.

下列与康熙帝有关的史实及其评价,搭配正确的是(  )

A.亲征噶尔丹——解决了中国和俄国东段边界问题B.多伦会盟——巩固了清朝对天山南北地区的统治
C.智除鳌拜——增进了台湾与大陆的联系,巩固海防D.册封活佛——加强了清朝对蒙藏地区的有效管辖

19.

以下疆域示意图中,其范围最接近康熙帝统治时期的是(  )

20.

一个人所以发家致富,不在于他的品德、智慧或勤劳,而完全靠上帝恩赐。……财富本身决不像某些蠢人所想的应予以谴责。 对此材料解读准确的是(  )

A.此话体现了加尔文的先定论思想B.观点符合世俗封建主的根本利益C.亨利八世借此侵夺资产阶级财产D.否定了资产阶级的个人主观努力

21.

牛顿在科学研究上做出的重大贡献是(  )

A.阐明了进化论B.建立了量子力学理论C.提出了相对论D.构建了经典力学理论

22.

作为图片资料,下图可以用来研究(  )

A.美国独立战争B.英国资产阶级革命C.法国大革命D.印度非暴力不合作运动

23.

1651年,为了与荷兰争夺海上霸权,克伦威尔颁布了(  )

A.《大宪章》B.《航海条例》C.《权利法案》D.《独立宣言》

24.

启蒙思想家孟德斯鸠提出了三权分立的学说。下列文献首次实现其主张的是(  )

A.克伦威尔参与起草的《大抗议书》B.孙中山颁布的《中华民国约法》C.华盛顿主持制定的《1787年宪法》D.日本实施的《大日本帝国宪法》

25.

1791年华盛顿总统通过了宪法10条修正案,规定美国公民享有言论、出版、集会、请愿、携带武器等权利。此举(  )

A.使他赢得 国父 的尊称,连任两届总统B.体现了《人权宣言》所蕴含的美国立国精神
C.反映出他行使总统否决权,维护民主制度D.保障了人民的政治权利,完善了1787年宪法

26.

兴修近代的灌溉系统;引进棉花的栽培;重新开辟亚历山大港;鼓励对外贸易;派遣留学生;开办各种学校;将大约2000本欧洲著作译成阿拉伯语。 此材料描述的是(  )

A.穆罕默德·阿里改革B.俄国农奴制改革C.日本明治维新D.凯末尔改革

27.

为了结束埃及分裂割据的局面,穆罕默德·阿里采取的措施是(  )

A.中央设立国务会议和咨议会B.重点发展军事工业C.建立省、县、乡、村各级行政机构D.彻底铲除马木路克

28.

与西方国家相比,俄国是最后一个踏上资本主义道路的大陆国家,与其它东方国家相比,它又是最先走向资本主义的一个国家,而且……是自发地、主动地挤入资本主义发展的行列。 此结论所依据的史实是(  )

A.克里米亚战争B.农奴制改革C.十月革命D.战时共产主义政策

29.

下列关于 二一九法令 的表述,正确的是(  )

A.废除了俄国农奴制B.没收地主土地转归农奴C.由资产阶级所制定D.为俄皇签署,具有封建性

30.

1873年日本明治政府进行了土地改革。在此前后,地税占全国收入比例如下表所示。以下分析正确的是(  )
1868~1875年日本地税占全 国收入比例一览表 

年份

1868

1871

1873

1875

地税

61%

512%

70%

80%

A.1868年,地税所占比例极低与幕府体制无相关性B.当时日本土地改革的措施是农民出高价购买份地
C.1875年,地税比例提高,主要是对外扩张的结果D.税改所获资金,为政府发展近代工业提供了条件

31.

明治政府推行文明开化政策,其核心是(  )

A.废除封建身份制度,实现社会平等B.用资本主义文化改造日本封建文化C.用西方基督教改造日本本土的宗教D.提倡武士道精神,实现国家军事化

32.

下列材料与结论之间的逻辑关系正确的是(  )

史实

结论

A

北魏孝文帝采取措施移风易俗

推动了黄河流域的统一

B

《本草纲目》首创按药物的自然属性逐级分类的纲目体系

中国明代的科技发展水平世界领先

C

1861年后的30年间俄国粮食产量增加了2/3,其欧洲部分的耕地面积增加了1/4

俄国废除农奴制后出现了大量自由劳动力

D

19世纪末,日本建成第一个大型冶金企业——八幡制铁所。它第一年生产的钢铁占日本钢铁产量的53%,钢材产量的82%

日本钢铁行业出现了垄断

33.

下图漫画《世界进步之比较》为清末国人所作。它反映的现状是(  )

A.日本已处于 世界工厂 的地位B.蒸汽火车已被内燃机、电车取代C.英国在 电气时代 居世界首位D.中国已极大落后于世界发展潮流

34.

康有为曾说: 今天下之言变者,曰铁路,曰矿务,曰学堂,曰商务,非不然也,然若是者,变事而已,非变法也。 下列对其 变法 含义解读较准确的是(  )

A.改革政治制度B.学习西方技术C.开办近代工厂D.推翻清朝统治

35.

1898年光绪帝颁布的《明定国是诏》有如下内容: 京师大学堂为各行省之倡,尤应首先举办。……以期人才辈出,共济时艰……”下列说法正确的是(  )

A.公车上书直接推动诏书的颁布B.共济时艰 指八国联军侵华C.诏书指示立即筹办京师大学堂D.筹办京师大学堂已成社会共识

36.

从中国近代化的历程看,戊戌变法突出的历史功绩在于(  )

A.挽救了民族危亡B.实现了政治变革C.引进了西方技术D.促进了思想启蒙

37.

右边材料为广东顺德档案馆所存一首描写留美幼童的新诗。其中 铁路工程师 的主要成就是(  )

A.担任全国铁路督办B.修筑淞沪铁路C.铺设唐胥铁路D.设计和修建京张铁路

38.

为东亚造和平,拯斯民于水火;与列宁相伯仲,极世界之荣哀。 此联所悼念的是(  )

A.孙中山B.圣雄 甘地C.凯末尔D.日本明治天皇

39.

宣统皇帝的退位诏书写道:“……今全国人民心理,多倾向共和……人心所向,天命可知,予亦何忍以一姓之尊荣,拂兆民之好恶? 此诏书(  )

A.标志着资产阶级共和国的建立B.见证了南京临时政府的成立C.意味着孙中山三民主义的实现D.宣告中国君主专制制度终结

40.

以下孙中山建立和维护民主制度的活动,按时间先后顺序排列正确的是(  )
①发动二次革命  ②领导辛亥革命  ③建立中国同盟会  ④发起护国运动

A.③①②④B.②①③④C.③②①④D.②④①③

41.

孙中山和甘地经济思想的相同点是(  )

A.主张本民族经济独立B.提倡学习西方先进科技C.鼓励发展传统手工业D.制定较系统的发展方案

42.

甘地和凯末尔在斗争方式上的最大区别在于:是否(  )

A.提倡民族独立B.反对帝国主义C.采用暴力革命D.坚守民族传统

43.

它使社会主义从理论走实践,突破资本主义世界体系,开创了两种社会制度竞争的世界新格局。 这里的 指(  )

A.宪章运动B.巴黎公社革命C.十月革命D.五四运动

44.

党是从这一点出发的:社会主义工业的恢复与发展,要求迅速恢复农民经济,它是粮食与工业原料的供给者,是工业品的销售市场。 为此,苏联采取的措施是(  )

A.吸收和引进外资B.没收地主的土地C.实施余粮征集制D.实行粮食税制度

45.

下表关于科学家李四光的表述,不正确的是(  )

名称

李四光

国籍

中国

经历

见证了中国改革开放的新时代

成就

地质力学的创建者

评价

为中国摘掉贫油国帽子做出贡献

A.国籍B.经历C.成就D.评价

46.

1919年英国《泰晤士报》曾刊登文章,标题为 科学革命 ,副标题为 宇宙新理论 牛顿观念的破产 。此具有 科学革命 意义的成果是(  )

A.日心说B.量子论C.经典力学D.相对论

47.

美国学者罗斯·特里尔说: 毛泽东是赋予马克思主义以新的东方道德标准的哲学家。 下列能支持这一观点的是(  )
①开辟 工农武装割据 道路  ②开创新民主主义革命理论
③发起 人民公社化 运动  ④提出 枪杆子里出政权

A.①②B.①③④C.②④D.③④

48.

较准确地反映以下一组图片的主题的是(  )

A.开辟中国革命的新道路B.领导中国革命走向胜利C.开创中国外交的新局面D.探索中华文明复兴之路

49.

新加坡前总理李光耀说:“(邓小平)虽然只是一个五尺身躯的短小汉子,却是一位伟大的领袖人物,他改变了中国的历史。 下列邓小平 改变中国历史 的重大事件有(  )
①做出 改革开放 的决策  ②发动秋收起义
③提出 一国两制 构想  ④发表 南方谈话

A.①②③B.①②④C.①③④D.②③④

50.

那个时候的中国,天下滔滔,多的是泥古而顽梗的士人……如果没有 中体 作为前提, 西用 无所依托,它在中国是进不了门,落不了户的。 史学家陈旭麓这段话强调对历史事件应(  )

A.一分为二进行评价B.放在特定的历史环境中评价C.全方位多角度看待D.认识到人民群众的主体作用

二、材料阅读

51.

文字是文化、文明的载体。改变一直以来使用的文字,具有文化革命的意义。(18分)
材料一 秦始皇初兼天下,丞相李斯乃奏同之,罢其不与秦文合者。斯作《仓颉篇》,中车府令赵高作《爰历篇》,太史令胡毋敬作《博学篇》,皆取史籀大篆,或颇省改,所谓小篆者也。

——《说文解字·序》

材料二 路德认为, 宗教信仰作为个人内在的事情, 只能通过自己阅读福音直接获得上帝的恩赐。宗教改革早期, 路德并不赞成在学校中教授德语。但此后他逐渐认识到, 并不是人人都具有直接阅读拉丁文或希腊文《圣经》的能力, 而对《圣经》一知半解造成的后果是可怕的。为此, 路德一改原有主张, 积极推行用德语传教, 并把拉丁文本的《圣经》翻译成了德语。……在中世纪晚期, 把《圣经》翻译成各种语言文本对促进民族语言的形成和发展起到了不应忽视的客观作用。

——《浅析宗教改革对西欧近代教育世俗化的影响》

材料三 阿拉伯文字只有辅音,没有元音,因此不容易正确地读音和拼写。它的书写也不便,字母从右向左书写,而数字却要从左向右写。土耳其的法律条文掌握在特权阶层手中,加上文字教育的落后,造成普通民众对政府的通告、条例,一问三不知,受到权贵、官员的欺压,也不知如何诉苦。凯末尔曾说: 我们必须让自己从多少世纪以来像铁箍似地束缚着我们思想的那些令人无法理解的符号中解放出来。
1928年11月1日,土耳其大国民议会通过《字母改革法》宣布废除用阿拉伯字母拼写土耳其语,改用拉丁字母拼写。土耳其语逐渐摆脱陈腐的旧语言,日益变得富有活力起来。

——《沉疴猛药——土耳其的凯末尔改革》

(1)依据材料一概括李斯的建议;(2分)结合所学,简述其目的。(2分)
(2)依据材料二,概括马丁·路德的主张;(4分)结合所学,简述将《圣经》译成各种语言文本的作用。(4分)
(3)依据材料三图文资料,概括凯末尔文字改革的必要性和成功的原因。(6分)

52.

人的出身·人的财产权·人的幸福(16分)
材料一 梭伦的改革具有两种意义:第一,堵死了一条阶级发展的道路——禁止把雅典人变为奴隶;第二,严重地打击了氏族贵族——以财产多寡划分人的等级,人们地位的高低不再由出身贵贱来决定。

——《世界通史讲义》

(1)依据材料一,概括梭伦改革的措施;(2分)结合所学,简述其对雅典民主政治的作用。(4分)
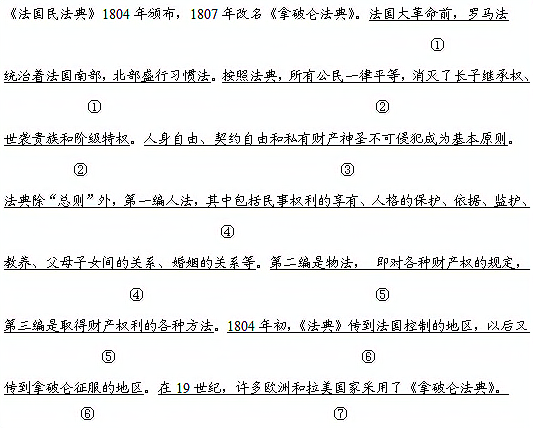
材料二 《大不列颠百科全书》对于《拿破仑法典》一词的解释摘编如下:
(2)阅读材料二,依据相关历史信息,将合理推论填写完整。(6分)

历史信息

合理推论

示范:信息

 推论:法典构建了三编制的体例,起到了立法规范的作用。

信息

 推论1:法国大革命前法律的特点是                            

信息

  推论2                                                                

信息

  推论3                                                                

材料三 在选择职业时,我们应该遵循的主要指针是人类的幸福和我们自身的完美。……人们只有为同时代人的完美、为他们的幸福而工作,才能使自己也达到完美。

——马克思

(3)举一例说明马克思争取 同时代人的完美和幸福 的理论成果。(4分)

53.

选拔人才和任用官吏是中国古代社会运行的重要保障。(16分)
材料一 宪章旧典,始班俸禄。户增调三匹、谷二斛九斗,以为官司之禄。……三载一考,三考黜陟幽明。……岁积有成,迁位一级,其有贪残非道,侵削黎庶者,虽在官甫尔,必加黜罚。

——《魏书·高祖纪》

【注】 宪章 指效法; 黜陟幽明 指黜退昏愚的官员,晋升贤明的官员; 甫尔 是始初的意思。
材料二 唐政府鼓励外商来中国贸易,允许他们在中国居住、任官、通婚。唐朝时做官的外国人多达三千,波斯人和伊朗人甚至官拜宰相。供职唐廷的外籍官员有波斯的阿罗憾、日本的阿布仲麻吕、新罗的崔致远、大食的李彦具,他们有的以一技之长被唐廷录用,更多的是通过 宾贡及第 而成为唐朝的官员。

——《在唐朝做官的洋人》《唐朝对外开放述论》

【注】 宾贡 指唐朝专门为录取外国人士而设的考试。
材料三 (范仲淹向皇帝建议)进士、诸科请罢糊名法,参考履行无阙者,以名闻。进士先策论,后诗赋,诸科取兼通经义者。

——《宋史·范仲淹传》

材料四 (宋神宗)熙宁四年,罢诗赋及明经诸科,以经义、策论试进士。

——《中国思想通史》

【注】 为空缺之意; 经义 指以经书中的文句为题,应试者作文阐明其义理; 策论 指议论当前政治问题、向朝廷献策的文章。
(1)依据材料一,概括北魏整顿吏治的措施。(4分)
(2)概括材料二反映的政治现象,(2分)并分析其原因。(4分)
(3)指出材料三、四涉及的改革领域,(2分)归纳范仲淹和王安石二人的相同主张并简要评价。(4分)

54.

人类历史上,各个国家和地区,受各种因素的影响,工业化道路各具特色。(20分)
(1)下列①~④体现了几个国家某阶段工业化的主要特点,请参照示范,将序号代表的国家在下方《一带一路》中的相应位置标示出来。(4分)
示范:德国⑤国家统一推动工业化进程
①初步建立了民族工业,但未实现民族独立
②回归传统,拒绝工业发展,排斥西方文明
③改革保留大量封建残余,工业化进程缓慢
④民族独立后,用国家干预的方式发展工业
(2)围绕工业化的主题,从背景、措施和结果等三方面说明日本是如何实现社会转型的?(6分)
以下材料摘编自《我国国内工业总产值动态分析》《中国近代化历程》
材料一 《1952—2002年中国工业总产值变化曲线》图
材料二 新中国成立以后,工业化的启动从资本主义工业化的启动阶段转变为社会主义工业化的启动阶段,使中国的工业化进程跨入了新阶段。1952年至1978年,我国工业总产值年均增长率为13.5%。其中,1967年至1976年,工业总产值年均增长率为8.5%,农业总产值年均增长率为3.3%。到1978年,工业总产值在工农业总产值中的比重增长到75.2%(1949年仅占17%)。20世纪末提前实现工业总产值翻两番。进入21世纪,中国工业快速稳定发展。
(3)有人以 改道与腾飞 来描述新中国成立后工业化道路的特征。结合以上材料和所学,选择 改道 腾飞 其中一个特征加以解读。(10分)
本题要求:题目完整,理解准确,解释清晰,史论结合。
题目:新中国

理解

准确

解释

清晰

Baidu
map